Make the Right Decisions with Real-Time KPI Management Software
The true power of KPI Management Software lies in its ability to provide real-time data analysis. Gone are the days of spreadsheets and waiting for monthly KPI reports to gauge your company’s performance in real-time. With Dploy Solutions, you can monitor critical metrics, allowing for swift and effective decision-making.
Dploy Solutions helps businesses of all sizes, in every industry:
KPI Management Capabilities
Imagine having all your key metrics displayed in real-time through engaging charts and interactive dashboards, giving you the power to make informed decisions swiftly. With our alert and escalation system, you’ll stay ahead of any deviations in your performance goals, ensuring that your business remains proactive and accountable. We’ve streamlined data integration from various systems into a single, accurate view for clearer insights. Plus, our customized reporting tools provide deep strategic insights, and with mobile accessibility, you can keep a pulse on your business’s health, anytime, anywhere. Tap into operational excellence and continuous improvement with Dploy Solutions – where your business performance is visualized, optimized, and mobilized.

Enable Your Team with Actionable KPI Management Insights
Empower your team with actionable KPI tracking insights, turning data into effective strategies for enhanced performance and goal achievement.
Easily track performance
Powerful KPI dashboards
Analyze root causes
Sustain continuous improvement

Provide Performance Visibility at All Levels & Departments
Ensure comprehensive performance visibility across all levels and geographies, fostering a unified approach to organizational goals.
Determine where & why misses occur
Create countermeasures
Easily roll-up complex KPI’s
Report at all levels automatically

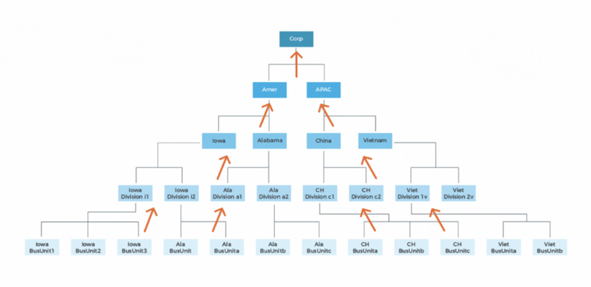
Explore Improvement Areas in Complex Organizations
Discover key areas for improvement in complex organizations, aiding in the refinement of efficiency and strategic advancement.
Visualize complex nested data
Access the status of any metric
View trend charts & reason codes
Use the powerful spotlight feature
KPI Management: Measure What Matters Every Day To Win the Year
Win daily to hit your higher-level annual objectives. Our KPI Management operations management software aligns daily point-of-impact activity with Annual Operating Plan (AOP) goals. In other words, by helping your company stay on top of daily performance, our KPI Management system ensures you make daily progress toward major organizational goals and directives. By winning every day, you make sustainable and significant breakthroughs that can significantly improve operational performance across all critical areas of your business.
Frequently Asked Questions
1. What is Dploy Solutions' approach to KPIs and how does it support continuous improvement?
Dploy Solutions' KPI Management focuses on enabling operations leaders and teams to identify relevant KPIs, establish performance metrics, and encourage problem-solving. It equips teams with tools to monitor operational performance, identify issues, and course-correct quickly. This approach is designed to position companies to achieve their goals effectively, fostering a culture of continuous improvement.
2. How does Dploy Solutions facilitate performance tracking and problem-solving?
The software allows teams to easily track performance and determine where and why targets are missed. It provides tools for analyzing root causes and creating countermeasures. The system employs red and green indicators for instant insights into team goal alignment, helping users quickly address issues and stay on track.
3. Can Dploy Solutions' KPI Management handle complex organizational structures?
Yes, Dploy Solutions is designed to align KPIs with top-level initiatives throughout an organization. It allows for the standardization of KPIs from the top down, easy roll-up of complex KPIs, and automatic reporting at all levels. The software can handle flexible organizational structure updates, making it suitable for complex and nested organizational setups.
4. What unique features does Dploy Solutions offer for viewing and understanding KPIs?
Dploy Solutions offers a powerful 'Spotlight' feature that helps visualize complex nested organizational structures and KPI rollups in one view. It allows users to instantly understand the status of any metric, interactively drill down for detailed performance data, and view countermeasure activities and action plans in one place.
5. How does Dploy Solutions support decision-making and operational excellence?
Dploy Solutions promotes better decision-making by providing visibility into performance at all levels, geographies, and departments. It streamlines processes to swiftly address roadblocks, helping expedite progress toward objectives. This leads to improved daily execution, sustaining gains, and achieving breakthrough performance improvements.





















